为帮助广大一线教师更好的了解国赛,做好竞赛备赛准备,实际解决一线教师在“课程顶层设计、课程思政设计、教案编写、实施报告编写课堂实录片段、人培方案、课程标准、介绍教学实施报告、现场答辩等问题困扰,确实提高教技水平,本文整理了教学能力大赛的相关经验,希望能够给各位老师一些帮助。








其它因素
①要考虑实训场地、实操工具是否有可展性;
②项目特点、专业特色、技术技能、教学组织如何体现。
五、立足专业,巧选教学内容
②教学项目基于真实工作过程的某个环节;
③课程内容难易适中,具有鲜明的专业特征;
④要有一定观赏性、知识性、趣味性;
⑤与该专业的毕业生从事的实际工作紧密结合。
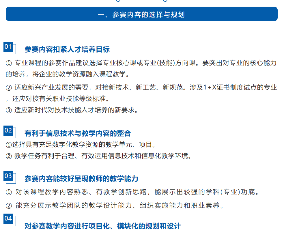
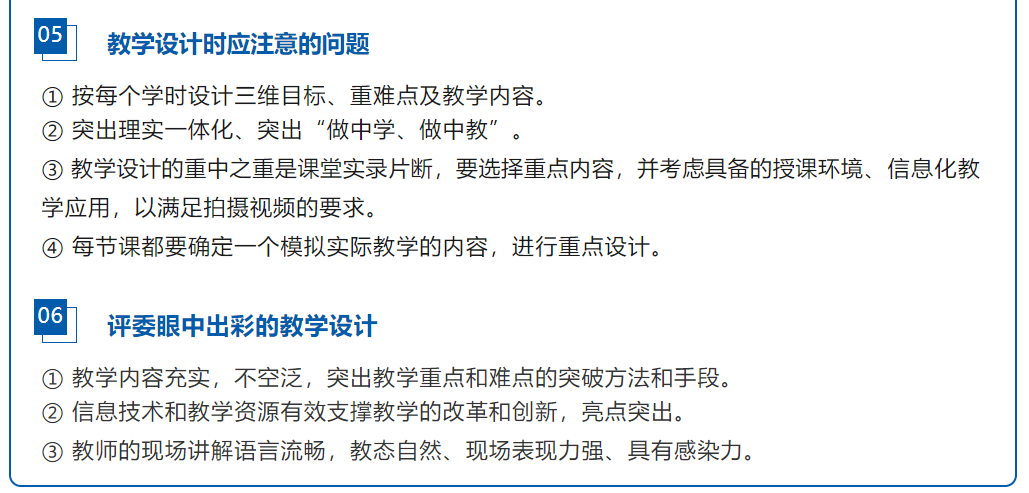
课程是作品的灵魂,一旦确定,参赛项目很难更改,确定教学内容需要教学团队、专业带头人、主管教学的院长、副院长、校企合作的企业人员共同商讨、评测内容是否具有可赛性。
六、人才培养方案和课程标准
教学团队提交学校实际使用的专业人才培养方案。专业人才培养方案应按照《教育部关于职业院校专业人才培养方案制订与实施工作的指导意见》(教职成〔2019〕13 号)和《关于组织做好职业院校专业人才培养方案制订与实施工作的通知》(教职成司函〔2019〕61 号)有关要求修订完善。参赛内容为公共基础课程的,只需提交实际开设该课程的其中一个专业的人才培养方案;跨校组建的教学团队,只需提交团队中某一成员所在学校的专业人才培养方案。
教学团队提交参赛作品实际使用的课程标准。课程标准应按照专业人才培养方案,依据职业教育国家教学标准体系中的相关标准要求,科学、规范制定,说明课程性质与任务、课程目标与要求、课程结构与内容、课程实施与保障、授课进程与安排等。多个授课班级只需提交其中一份附有某一班级授课计划表的课程标准;跨校组建的教学团队,只需提交团队中某一成员所在学校的课程标准。
七、备赛建议
1.组建教学团队,优势互补。
2.认真研读教学大赛文件和评分标准。理解内涵,把握正确方向。
3.学习观摩往年教学大赛作品和案例来提高自己的教学能力。
4.以赛促建(课程建设、资源建设) ,以赛促教(教学研究、改革创新)
5.近年的教学比赛的基本趋势
微信公众号
版权所有© beat·365(英国VIP认证)官方网站-OfficialWebsite 津ICP备17008469号
违法和不良信息举报电话: 022-58553355 举报邮箱:jiwei@tqzyxy.com 举报平台: https://www.12377.cn