2023年职业教育优质教材建设指南
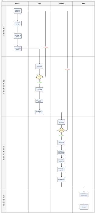
围绕高素质技术技能人才培养,服务专业改革与发展,重点面向专业核心课程,建设由行业(企业)牵头或行业(企业)、学校共同开发,体现协同育人、彰显类型特色的职业教育产教融合优质教材。支持各地在首批“十四五”职业教育国家规划教材范围内,认定首批1000种左右全国性职业教育优质教材。1.推荐教材应为首批“十四五”职业教育国家规划教材名单范围内教材,名单见《教育部办公厅关于公布首批“十四五”职业教育国家规划教材书目的通知》(教职成厅函〔2023〕19号)附件1和《国家教材委员会关于首届全国教材建设奖奖励的决定》(国教材〔2021〕6号)附件2中职、高职类。2.推荐教材应为产教融合特征明显的职业教育专业课程教材,包含专业基础课、专业核心课、专业拓展课以及实践性教学环节有关课程等(课程设置分类参考各专业教学标准)。3.教材主编应在本学科专业有深入研究、较高的造诣,或是全国知名专家、学术领军人物、行业企业专家,具有高级专业技术职务;编写团队应包含相关学科专业领域专家、教科研人员、一线教师、行业企业技术人员和能工巧匠等。4.教材内容充分反映行业前沿技术,积极体现产业发展的新技术、新工艺、新规范、新标准,呈现形式要新颖、生动活泼、丰富多彩;鼓励和支持以工作分析为依据,以项目、任务、活动、案例等为载体的教材编写方式。5.同一主编申报优质教材原则上不超过2种,同一编写单位推荐的优质教材原则上不超过8种。6.各省认定优质教材要兼顾中职、高职专科、职教本科等不同层次教育,支持职业教育新形态、数字化教材的建设与推广。各省认定的优质教材中,专业基础课教材占比不超过30%。本次建设认定工作全程在网络平台上进行,各省级教育行政部门设管理员账号,并为各校开放平台账号注册。教育部直属高校推荐教材经公示后,报所在省份教育行政部门统一审核认定。涉及需填写意见或单位盖章的材料,可下载填写或盖章后上传平台。以首批“十四五”职业教育国家规划教材为基数,根据各省新申报入选的教材比例,分省测算并确定建设和认定指标(分省发送)。教育部直属高校推荐指标纳入所在省份,不另设指标。1.校级推荐(2023年8月10日—9月12日):各院校进一步深化优质教材建设,根据建设指南,结合首批“十四五”职业教育国家规划教材入选情况组织校内推荐,经公示后在网络推荐平台中按时填报推荐教材相关信息。2.省级认定(2023年9月13日—10月23日):各省级教育行政部门组织专家,根据各校推荐情况开展评议,经公示后确定本省拟认定的教材,汇总盖章通过平台报送教育部职成司。3.组织复核(2023年10月24日—11月底):教育部职成司根据各省认定情况组织专家复核,形成优质教材最终认定名单并反馈各省级教育行政部门。4.宣传推介(2023年11月底—2025年):教育部职成司、各省级教育行政部门对认定教材进行宣传、推广,通过支持各地持续建设、使用,大幅提升优质教材的影响力和选用比例,有效发挥优质专业课程教材的示范辐射作用。5.持续建设(2024年—2025年):结合第二批“十四五”职业教育国家规划教材遴选、职业院校教材选用使用监测工作,支持各地开展持续建设,有关工作安排另行通知。3.2023年职业教育优质教材推荐指标(分省发送)职业教育优质教材建设常见问题解答
一、职业教育优质教材的建设目标要求是什么?
以“十四五”职业教育国家规划教材和全国教材建设奖职业教育类全国优秀教材为基础,立足专业课程,重点面向战略性新兴产业、先进制造业、现代服务业、现代农业等领域,分两批建设认定2000种左右产教融合特征显著、体现校企协同育人的全国性职业教育优质教材,提高现代职业教育产教融合型优质教材的供给能力。到2025年,通过建设、认定和宣传推介,大幅提升优质专业课教材的示范力和影响力,助力提升职业院校的关键办学能力。
二、首批“十四五”职业教育国家规划教材与职业教育优质教材是什么关系?
首批“十四五”职业教育国家规划教材(“十三五”申请复核教材、“十四五”新申报教材、首届全国教材建设奖职业教育类优秀教材)是职业教育优质教材建设的基础,本次推荐认定的优质教材必须是首批“十四五”职业教育国家规划教材中的专业课程教材(包括专业基础课、专业核心课、专业拓展课和实践性课程)。未纳入首批“十四五”职业教育国规教材的,不参与本次优质教材建设认定。
三、哪些单位可以推荐职业教育优质教材?
凡有教材入选首批“十四五”职业教育国家规划教材的单位均可根据推荐条件和建设标准推荐职业教育优质教材,包括职业院校、普通高校、科研院所、行业企业等,各单位推荐的教材均需报送所在的省级教育行政部门审核和认定。
四、各省认定的优质教材指标如何确定?
本次优质教材认定工作主要依托各省级教育行政部门开展,教育部职成司根据各省(区、市)在首批“十四五”职业教育国家规划教材建设中的情况,综合确定各省认定报送的优质教材指标名额,以分省发送形式下达给各省级教育行政部门。
五、各省级教育行政部门认定优质教材需要注意哪些方面?
省级教育行政部门在认定本省范围内推荐的优质教材时,应综合考虑不同教育层次、不同专业领域职业教育优质教材建设的实际情况和需要,严格遵守推荐条件和建设标准,严把政治关、技术关、质量关,杜绝地方保护主义,确保优中选优,支持编写形式新颖、技术与时俱进的新形态、数字化教材建设。
六、出版单位如何参与职业教育优质教材建设认定?
出版单位是优质教材建设出版的重要参与主体。本次优质教材建设在“推荐单位意见”后设置了“出版单位意见”环节。“现代职业教育体系改革管理公共信息服务平台”为各相关出版单位开设了系统账号,各出版单位可确定专人负责,填报相关信息、审核推荐单位提交的本出版单位出版的优质教材推荐材料。
七、职业教育优质教材平台推荐流程图
